柳州热线 > 资讯 > 正文
华为HuaweiPay支持23张交通卡
2020-11-03 07:26:15来源:阅读:-

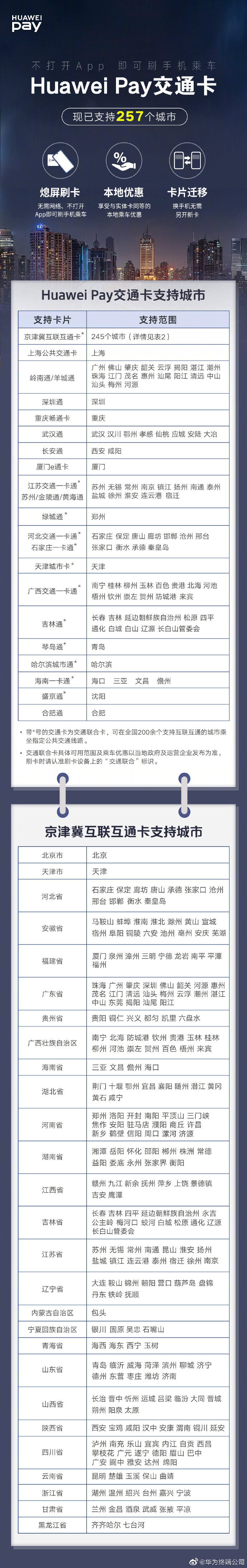
IT之家7月4日信息 据华为官方信息,Huawei Pay如今已适用23张公共交通卡,在其中包含14张交通联合卡。华为荣耀手机能够秒变公共交通卡,现阶段早已适用257座大城市应用。

华为官方得出了二张长图,能够清晰地见到Huawei Pay已适用的23张公共交通卡名字,及其适用的城市名称,此外也有华为荣耀手机等机器设备的适用型号目录可供查询。

华为公司Huawei Pay已经适用23张公共交通卡,通畅257座大城市

华为公司Huawei Pay已经适用23张公共交通卡,通畅257座大城市

推荐阅读:广东经济新闻网
网站首页 | 关于我们 | 联系我们 | XML地图 | 版权声明 | 网站地图TXT
柳州热线 -全方位打造本地企业资讯门户网站
免责声明:柳州热线所有文字、图片、视频、音频等资料均来自互联网,不代表本站赞同其观点,本站亦不为其版权负责。相关作品的原创性、文中陈述文字以及内容数据庞杂本站无法一一核实,如果您发现本网站上有侵犯您的合法权益的内容,请联系我们,本网站将立即予以删除!
Copyright © 2012-2019 http://www.liuzhourx.cn, All rights reserved.
$.getJSON(["/ajax/viewArticle?s=", +new Date(), "&id=", "7995"].join(''), function (ret) {$('#view-times').html("阅读:" + ret.data);});